各省、自治区、直辖市教育厅(教委),新疆生产建设兵团教育局,有关部门(单位)教育司(局),部属各高等学校、部省合建各高等学校:
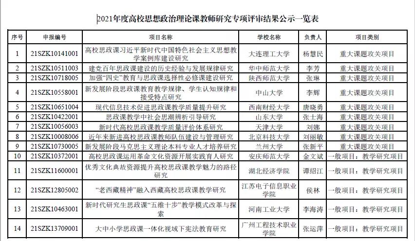
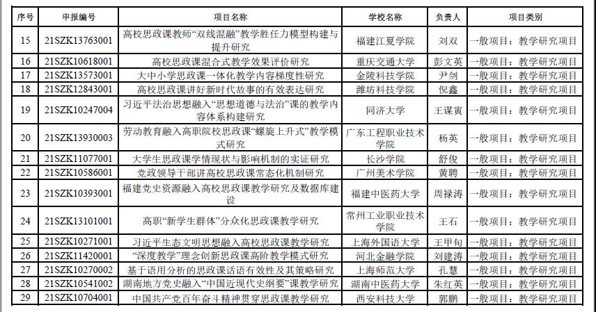
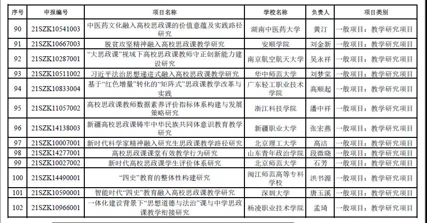
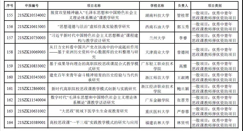
根据《教育部社科司关于2021年度高校思想政治理论课教师研究专项申报工作的通知》和《教育部哲学社会科学研究重大课题攻关项目管理办法(试行)》《教育部人文社会科学研究项目管理办法》,现将2021年度高校思想政治理论课教师研究专项评审结果予以公示。
公示期间,如有异议,请以书面方式向我司反映,并提供必要的证据材料,以便核实查证。提出异议者请提供联系电话等有效联系方式(我司将予以严格保密)。
公示期:2021年9月17日—9月23日。联系人及联系电话:薛惠,010-66097554;潘红涛,010-66097550。
通讯地址:北京市西城区西单大木仓胡同37号教育部社科司教学与出版处,邮政编码:100816。














